航空服务与管理专业招生简章

学校简介
广东财经大学始建于1983年5月,原名广东财经学院,1985年6月,更名为广东商学院;2013年6月经教育部批准更名为现名。经过35年的发展,学校已建设成为全日制本科生、硕士生27600多人的省属重点建设院校,是广东华南地区重要的经、管、法人才培养、科学研究和社会服务基地。
学校有广州和佛山两个校区,总占地面积2275亩,广州校区毗邻广州国际会展中心,佛山校区位于佛山市三水区云东海旅游经济区。现有校舍70.3万平方米,教学科研仪器设备总值12532万元,图书508.9万册(含电子图书);自主建成各类数字化教学资源1240多项;经济与管理实验教学中心是全国首批两个经管类国家级实验教学示范中心之一,入选首批国家级虚拟仿真实验教学中心。
在新的发展时期,学校将继续秉承“厚德、励学、笃行、拓新”的校训,积极实践“人才立校、学术强校、服务兴校、特色优校”办学理念和“依法治校、民主治校、阳光治校”的治校方略,稳定规模,优化结构,构建平台,创新机制,突出财经特色,专注内涵发展,以协同创新为引领,全面实施“创新强校工程”,不断提升办学综合实力,努力建设有特色的高水平财经大学。
继续教育学院,是广东财经大学的二级学院。学院历经多年的发展,充分发挥广东财经大学品牌好、学科专业强、师资素质高等方面的优势,创新机制,强化管理,优化服务,积极探索成人高等学历教育与继续教育相结合的办学之路,为社会累计培养约6万名各类人才。

中航未来简介
北京中航未来科技集团有限公司是一家集教育投资、教育培训、教育开发、教育产品研发、教育管理、实训实习、校企合作、职业教育、实体办学、教育服务、教育扶贫、就业服务等于一体的大型综合性教育科技集团,目前以航空职业教育为核心,主要致力于职业教育、国际教育、基础教育、在线教育、大学生就业以及通航产业的发展与合作。
中航未来实训基地
中航未来航空实训基地拥有民航专业训练设施最齐全、最先进的训练航空实训基地,实训基地根据中国民航总局《公共航空交通运输承运人运行合格审定规则》(CCAR-121FS)中的相关规定和要求进行设计,具备乘务员进行多机型、多科目、多功能初训、复训功能,并且包含地面安检、值机、票务、咨询、VIP等多岗位实训教学设备。实训基地是中国民航科普教育基地、中国交通运输协会民航服务与管理专业技能实训基地、中国成人教育协会航空服务教育培训专业委员会副理事长单位,国内首家将航空高等职业教育与民航岗位技能培训相结合的专业教育培训机构。实训基地国内规模最大的航空服务人才培养和输送基地,与国内外20多家大型航空公司、30多家机场集团、港澳及国际星际酒店、国际邮轮、高铁、国际免税店和知名旅游业企业达成合作联盟。九千余名学员成就了飞翔蓝天的梦想,两万余名学员从这里走进全国各大机场的空港地勤,为海内外知名旅游业输送旅游高端人才三千余人。
航空服务教育培训专业委员会
为尽快提高我国航空服务人才的培训质量,扶持、规范、引导航空服务教育培训市场的健康发展,经中国成人教育协会第五届理事会正式批准,成立了教育部中国成人教育协会航空服务教育培训专业委员会。
航空服务教育培训专业委员会是教育部中国成人教育协会下设的一个专门针对国内从事航空服务与管理教育培训行业的全国性、自发性、非营利性的专业分会,用以开展业内交流与业内服务。该专委会一方面广泛联络国内从事航空服务与管理教育培训的各级各类院校(机构),共同开展教学研究与业务交流、共同组建行业联盟、共同提升教育培训质量。另一方面广泛联络国内具有航空服务与管理人才需要的各大航空公司与各大机场企业,从而全面架设用人企业与育人院校的桥梁,打通就业渠道与人脉,真正实现专业育人质量与产业用人需求的无缝对接,真正实现航空服务与管理人才教育培训上的校企合作与产教融合。可以预见,专委会必能充分发挥中国成人教育协会在沟通政府与企业、搭建专业与行业合作桥梁平台上的独特作用,为推动我国航空服务与管理人才培养事业的更快更好发展做出新的贡献。
中航未来作为首批发起单位之一出任副理事长单位,愿竭力协助专委会全面推动航空服务教育培训更快、更好、更高发展!

项目背景
为贯彻《国务院关于加快发展现代职业教育的决定》、《国务院办公厅关于深化产教融合的若干意见》、教育部等六部门关于印发《职业学校校企合作促进办法》的通知、《职业教育与继续教育工作要点》大力推动职业教育快速健康持续发展,满足航空业快速发展对人才的需求,响应国家在职业技能人才培养方面提倡“校企合作、产教融合”的职教模式,以“校企合作、优势互补、特色发展、学员受益”为发展理念,为校企合作提供更大空间,以实现人才培养目标,提高人才培养质量。为充分发挥校企双方的优势,发挥职业教育为社会、行业、企业服务的功能,为企业培养更多高素质、高技能的应用型、复合型人才,同时也为学员实习、实训、就业提供更大空间。广东财经大学继续教育学院全面贯彻科学发展观,长期坚持开放式办学,以服务为宗旨,以就业为导向,大力推进校企合作人才培养模式,为地方和区域经济建设和社会发展服务,广东财经大学继续教育学院与北京中航未来科技集团有限公司携手开展航空服务职业教育校企合作,通过主动适应国内外民航业的快速发展和相关人才的全面发展需求,结合学校办学优势和企业先进的人才培养模式,强调培养体系的针对性和实效性,采用“职业技能培养+实训实习+推荐就业”相结合三位一体的培养模式,实行“2+1”教学模式,即前两年在广东财经大学继续教育学院学习专业理论课程;最后一年到中航未来航空实训基地进行实训,由北京中航未来科技集团有限公司安排推荐就业,以学员就业为导向、技能培养为主导,致力于培养文化素质和语言能力更强、专业技能更高的现代民航服务人才。
优势与特色
资源共享:
学生的学习、生活均在广东财经大学校园内,学生享受与在校普高学生同等条件的教学场所、活动场地、文化娱乐体育设施、图书资料、实验设备和师资。感受大学的校园文化和学习氛围,真正实现上大学的梦想。
校企合作,实行一体化办学:
广东财经大学长期坚持开放式办学,以服务为宗旨,以就业为导向,大力推进校企合作人才培养模式,为地方和区域经济建设和社会发展服务,具有丰富教学经验的教师队伍以及成熟的实习场地,可以为学生提供优质的教学服务及管理。校企双方合作,优势互补,为学生提供全方位的航空职业培训服务。
实行“职业技能培养+学历教育+实训实习+推荐就业”相结合四位一体的培养模式:
将技能教育、素质教育有机结合。采用两年专业理论教学与一年实训实习的教学模式。以学生就业为导向、技能培养为主导,使学生真正具备文化素质更高、语言能力更强、专业技能素养更高,成为现代化民航人才。
日常管理严格,学风建设扎实:
项目以负责任的态度,倡导“养成式”教育理念,制定了一系列学生管理规章制度,对学生严格要求,使其养成良好的生活、学习习惯,对学生从考勤、上课、生活、就寝等方面进行严格监控,坚持以高标准和严要求来培养综合素质全面过硬的民航专业人才。
完善的就业保障体系:
携手国内外多家航空公司、机场、空港酒店及邮轮公司,架设用人企业与学校的桥梁,打通就业渠道,真正实现专业育人企业用人的无缝对接,为学生顺利就业提供有力的保障。
校园文化丰富多彩:
项目坚持以学生为本,积极构建特色校园文化,开展了丰富多彩的校园文化活动,为学生营造了良好的学习氛围。项目还组织大量形式多样的群团活动、文体活动、课外活动等,为学生提供了发展兴趣爱好的广阔舞台。
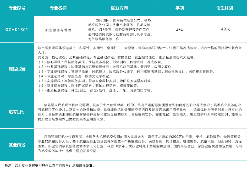
航空职业教育招生计划

证书体系
1)学员可依据“自主选择、自愿报考、自行付费、业余学习”的原则,选择报考高等学历教育(成人教育、网络教育、高等教育自学考试、国家开放大学),通过相关考试,学习期满,修满学分取得相应专科或本科学历(一般学历教育的学制为高中起点专科3年,高中起点本科5年)。
2)可根据所学专业,参加相关部门或行业组织的考试,成绩合格,可取得相应的职业资格证书,如公共英语三级、普通话等级证书、安检证书、民航客运证、急救证、海员证书、礼仪证书、茶艺证书、民航客舱乘务员培训合格证等
就业岗位描述及待遇

报名须知
1、招收对象:
面向全国招收应、往届高中毕业生或同等学力者(含已通过高中会考者,职高、中专、艺校毕业生),年龄16-20周岁。热爱祖国,遵纪守法,举止端庄,兴趣高雅,有志于从事航空服务事业,具有较强的服务意识和良好的道德品质。
2、招收对象:
1)五官端正,身体健康,体型匀称,性格开朗,举止端庄;
2)身高要求:女身高要求:162cm-175cm;男身高要求:172cm-185cm;
3)体重要求:女性体重(kg)=「身高(cm)-110」±「身高(cm)-110」×10%;男性体重(kg)=「身高(cm)-105」±「身高(cm)-105」×10%;
4)视力要求:眼球无变形,无色盲、色弱、斜视,矫正视力1.0以上;
5)身体裸露部位(面部、颈部、手部等)无明显疤痕,肤色好,无纹身,无久治不愈的皮肤病;
6)口齿清楚,普通话流利,英文发音基本准确,听力不低于5米;
7)无明显的“O”型或“X”腿,行走无明显的内、外八字;
8)无精神病史及癫痫病史,肝功能正常,无肾炎、传染病及各类慢性疾病;
9)无犯罪史,无严重违纪史。
3、报名办法:
1)直接来校报名:携带2寸蓝底证件照片6张、5寸照片1张(近期、全身、五寸、正面,免冠、不化浓妆的生活照),身份证或户口本、毕业证复印件各1份,到广州市海珠区赤沙路21号广东财经大学报名处报名并参加体检、面试选拔。
2)网上报名:进入官方网站,网上报名通道进行网上报名,报名成功来校参加体检、面试选拔。
3)招生报名点:招生报名点组织学生报名,统一提交每人报名表一份,2寸蓝底证件照片6张、5寸照片1张(近期、全身、五寸、正面,免冠、不化浓妆的生活照),身份证或户口本、毕业证复印件各1份,报名成功来校参加体检、面试选拔(人数达到20人以上的在报名点组织面试)。
4、面试体检:
1)报名成功者需参加项目统一组织的面试体检,具体时间、地点请关注项目官方网站公布的信息及航空服务与管理职业教育办公室的电话通知。
2)面试时须携带2寸蓝底证件照片8张、5寸照片2张(近期、全身、五寸、正面,免冠、不化浓妆的生活照),身份证或户口本、毕业证复印件各1份,缴纳报名体检面试费共计:1000元。
3)面试前一天忌食高脂高糖食物,禁止饮酒,为保证不影响体检结果,请注意休息,体检当天要空腹,体检标准按照中国民用航空总局颁布的CCAR67FS体检标准执行。
4)面试分为初试和复试。初试包括身高、体重、基本形象、身体裸露部分无明显疤痕,无明显的“O”型或“X”腿等。复试包括形体五官、风度举止、特长展示或命题展示、语言表达(普通话、英语)等项目。
5、面试着装要求:
1)男生着白色衬衣、打领带、深色西裤、黑色皮鞋;
2)女生着裙装(裙子在膝盖上下3CM)或收身职业套装;
3)男女生头发应不遮盖耳朵,女生盘头,露出额头;
4)面试期间,不应化浓妆,头发应梳理整齐露出前额及耳朵,不应佩戴手表、手链、戒指、围巾、不应穿高领服装、紧身裤、连裤袜、长筒袜、长筒靴。
6、面试内容:
1)形体目测:形象、形体、气质、肤色、身高、五官等;
2)语言考评:普通话、外语水平测试;
3)综合考评:心理素质,应变能力、亲和力、表达能力;
4)特长展示:音乐、舞蹈等。
7、政审及录取:
凡是通过面试体检的学生,到户籍所在地派出所或居委会开具无犯罪记录的政审证明,艺术特长者,择优录取。
通过录取的学员交2900元住宿费。报到注册时,根据分配的宿舍标准多退少补。
按照通知书及入学须知要求及时间来校报到缴费。
收费标准







